广东省首批重点支持的高水平理工科大学建设单位

我希望东莞理工学院的学子们,
认识到你们生长在一个空前的大时代,
认识到时代给予你们的机会和责任。
希望你们能够吸取这个漂亮的校园
所能给予你们的一切,
来创建你们自己美好的未来。
一、学校概况
东莞理工学院是东莞第一所普通本科院校,省市共建,以市为主,诺贝尔物理学奖获得者杨振宁博士任名誉校长。学校于1990年筹办,1992年4月经原国家教委批准成立。
学校已成功跻身地方高校“第一方阵”,在艾瑞深中国校友会网发布的2022中国大学综合实力排行榜位列第149,在中国应用型大学排行榜蝉联第1。工程学科、材料科学学科、化学学科进入全球ESI前1%,4个学科上榜2021年软科世界一流学科排行榜。

二、选择莞工的八大理由

三、师资力量
2015年以来,共引进海内外高层次人才、优秀青年博士、博士后等700余人,其中两院院士等顶尖、杰出人才59人,学科领军9人,学科方向领军44人,学科骨干46人。获国家自然科学基金优秀青年科学基金项目1人次,入选“珠江学者”岗位计划4人次、入选“珠江人才计划”5人次,入选东莞市领军人才4人,入选东莞市各类特色人才40多人。

四、科学研究
学校不断加大对科研工作的投入力度,积极组织和鼓励教师开展科学研究,各项科研成果逐年增长,整体科研水平快速提升。
近3年,承担了国家科技部重点研发计划项目、课题、国家自然科学基金项目等各级各类科研项目1642项,科研总经费14亿多元。

五、学费与奖助学金体系

六、热点问答

七、2023年研究生招生专业考试科目
1.计算机科学与技术专业

2.土木工程、土木水利专业

3.资源与环境专业

4.机械专业

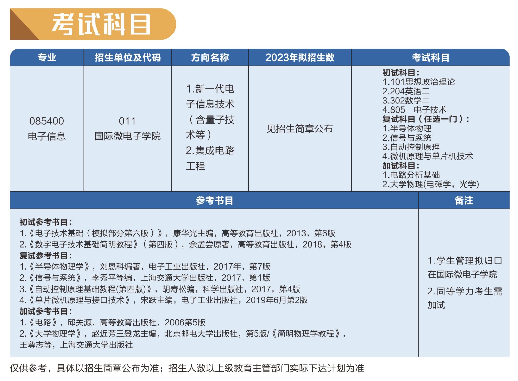
5.电子信息专业



6.能源动力专业

7.生物与医药专业

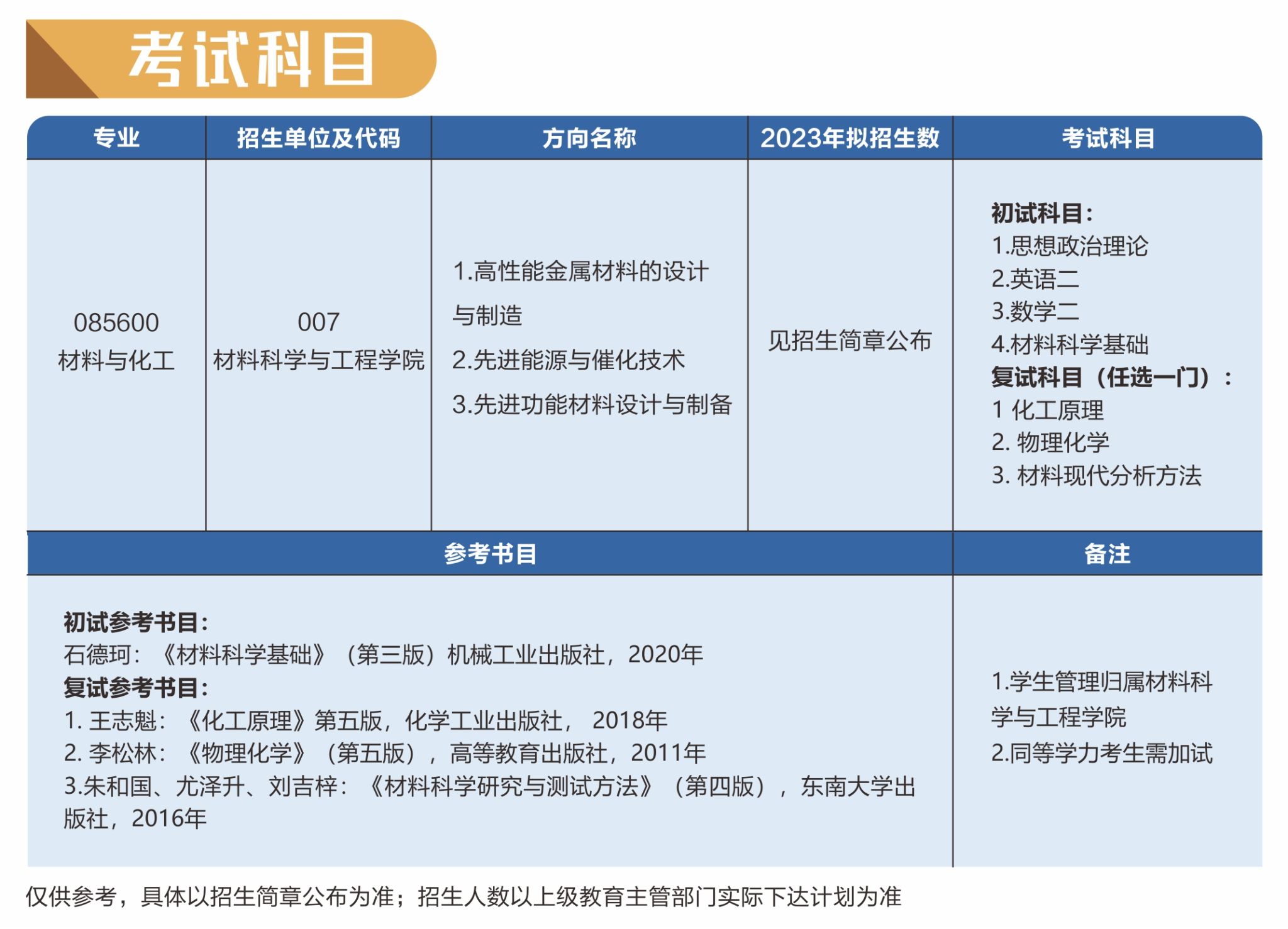
8.材料与化工专业

9.国际商务专业

10.社会工作专业

注:初试科目考试大纲详见我校各二级招生单位官方网站。
八、更多咨询与联系方式
