东莞理工学院2025年硕士研究生招生手册出炉啦!快来扫描以下二维码或点击“阅读原文”获取电子版招生手册吧!

一、学校概况
东莞理工学院是东莞第一所普通本科院校,省市共建,以市为主,诺贝尔物理学奖获得者杨振宁博士任名誉校长。
现有松山湖、莞城两个校区,其中松山湖校区坐落在松山湖高新技术产业开发区大学路1号,占地1860亩(含370亩国际合作创新区);莞城校区坐落在莞城区学院路251号,占地340亩。

二、报考莞工的十大理由

三、科学研究
学校不断加大对科研工作的投入力度,积极组织和鼓励教师开展科学研究,各项科研成果逐年增长,整体科研水平快速提升。
2019年以来,承担了国家科技部重点研发计划项目、课题、国家自然科学基金项目等各级各类科研项目2726项,科研总经费20.1亿多元。

四、师资力量

五、学费与奖助学金体系


六、热点问答

七、2025年硕士研究生考试科目
1、计算机科学与技术、软件工程
二级招生单位:计算机科学与技术学院(软件学院、网络空间安全学院)

2、通信工程(含宽带网络、移动通信等)、控制工程、电气工程、光电信息工程
二级招生单位:电信工程与智能化学院

3、土木工程、土木水利、环境工程
二级招生单位:生态环境与建筑工程学院


4、动力工程及工程热物理、能源动力
二级招生单位:化学工程与能源技术学院

5、机械
二级招生单位:机械工程学院

6、材料与化工
二级招生单位:材料科学与工程学院

7、集成电路科学与工程、新一代电子信息技术(含量子技术等)、集成电路工程
二级招生单位:国际微电子学院

8、生物与医药、食品与营养
二级招生单位:生命健康技术学院

9、国际商务、数字经济
二级招生单位:经济与管理学院

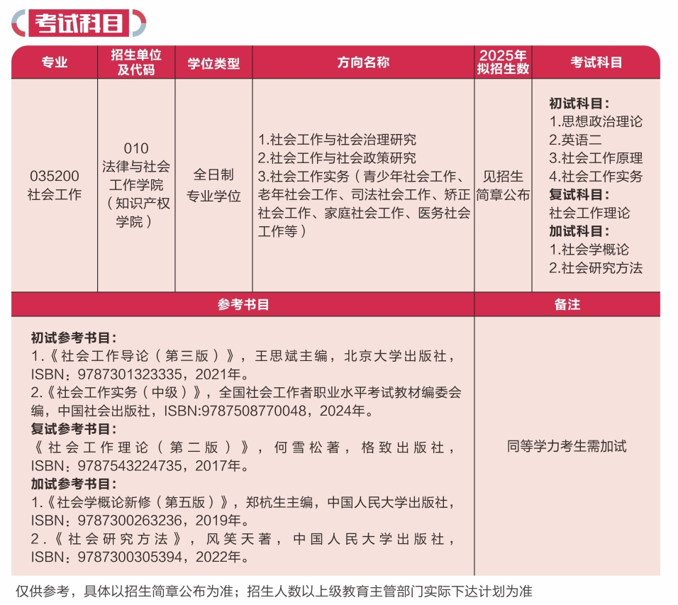
10、社会工作
二级招生单位:法律与社会工作学院(知识产权学院)

八、更多咨询方式


(一审:叶惠如,二审:廖文波,三审:程发良)